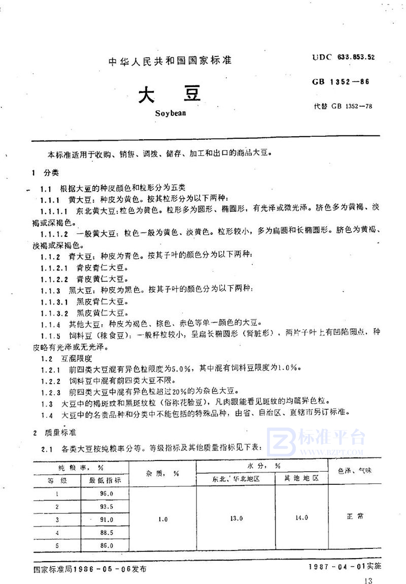
标准号:GB 1352-1986
标准名称:大豆
发布日期:1986-05-06
实施日期:1987-04-01
废止日期:2009-09-01
起草单位:商业部粮食储运局
本标准适用于收购、销售、调拨、储存、加工和出口的商品大豆。

标准号:GB 1352-1986
标准名称:大豆
发布日期:1986-05-06
实施日期:1987-04-01
废止日期:2009-09-01
起草单位:商业部粮食储运局
本标准适用于收购、销售、调拨、储存、加工和出口的商品大豆。

声明:资源收集自网络分享,所提供的电子版文档仅供学习参考,如侵犯您的权益,请联系我们处理。
不能下载?报告错误