标准号:GB 1886-1992
标准名称:食品添加剂 碳酸钠
发布日期:1992-11-03
实施日期:1993-06-01
废止日期:2009-01-01
起草单位:天津化工研究院
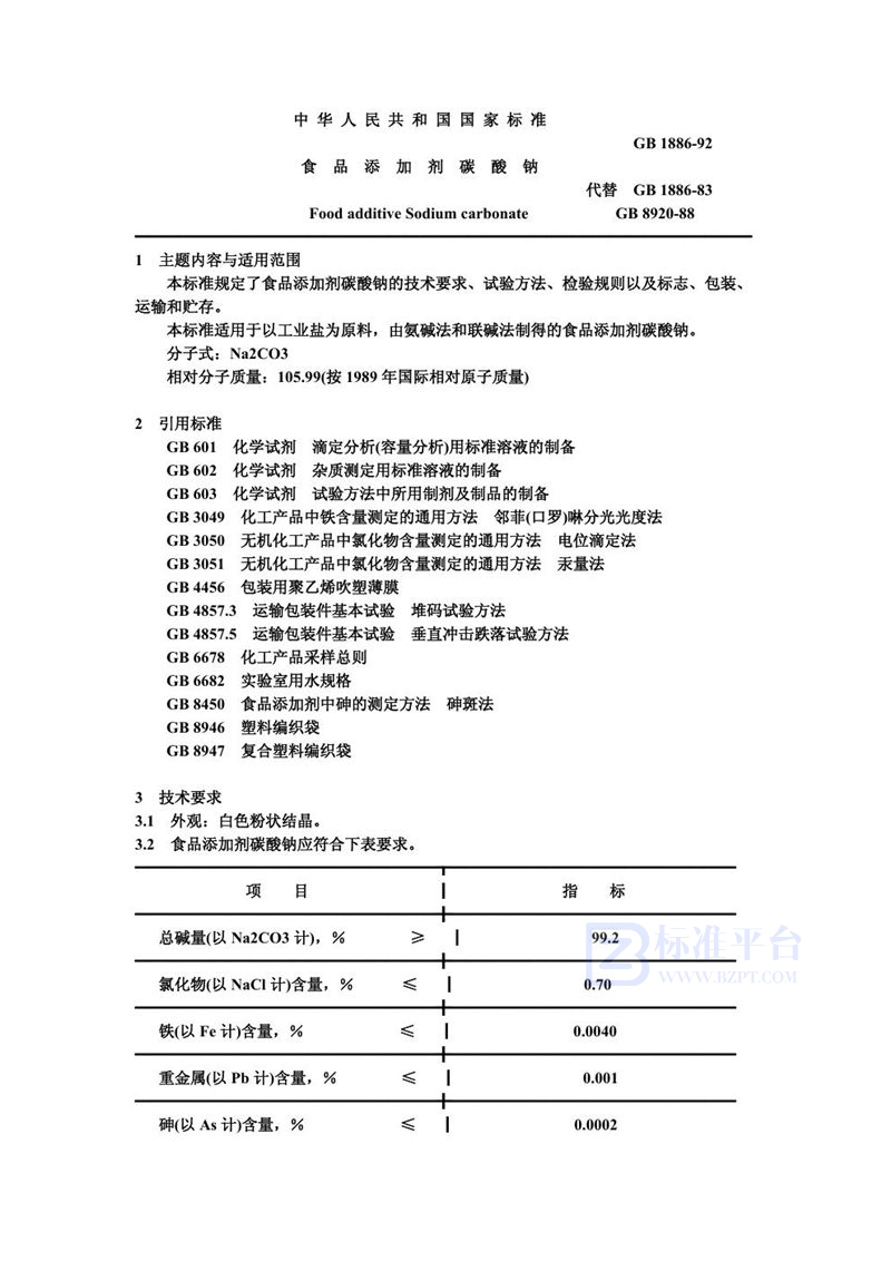
本标准规定了食品添加剂碳酸钠的技术要求、试验方法、检验规则以及标志、包装、运输和贮存。本标准适用于以工业盐为原料,由氨碱法和联碱法制得的食品添加剂碳酸钠。

标准号:GB 1886-1992
标准名称:食品添加剂 碳酸钠
发布日期:1992-11-03
实施日期:1993-06-01
废止日期:2009-01-01
起草单位:天津化工研究院
本标准规定了食品添加剂碳酸钠的技术要求、试验方法、检验规则以及标志、包装、运输和贮存。本标准适用于以工业盐为原料,由氨碱法和联碱法制得的食品添加剂碳酸钠。

声明:资源收集自网络分享,所提供的电子版文档仅供学习参考,如侵犯您的权益,请联系我们处理。
不能下载?报告错误