标准平台
首页
国标
行标
地方
团体
计量
资料
搜索
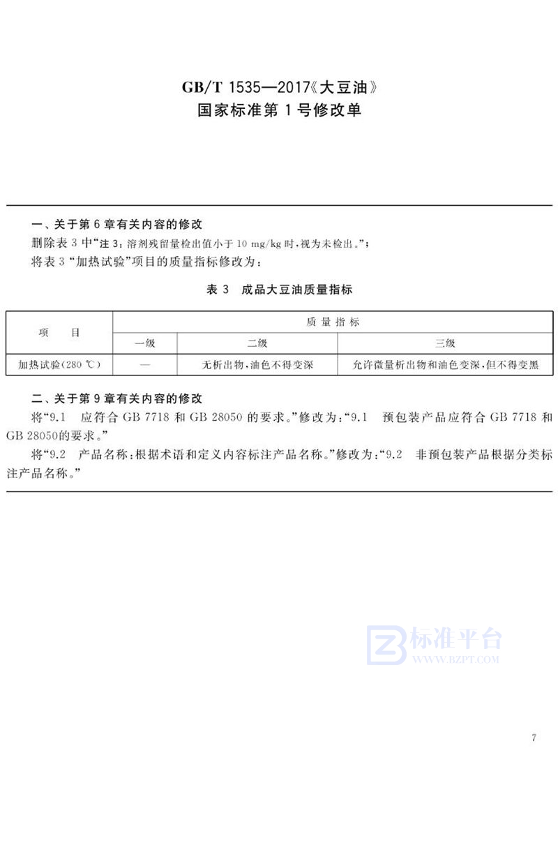
GB/T 1535-2017大豆油
免费下载
GB/T 1535-2017大豆油.pdf
发布日期:2017-12-29 实施日期:2018-07-01
收藏
下载
声明:资源收集自网络分享,所提供的电子版文档仅供学习参考,如侵犯您的权益,请联系我们处理。
不能下载?报告错误
翻页:
GB/T 35472.6-2017湿式自动变速箱摩擦元件试验方法 第6部分:摩擦性能与压力、速度、温度关系试验方法
相关内容
NB/T 10452-2020绝缘液体 金属化薄膜电容器用环氧大豆油
GB 1535-2003大豆油
GB/T 1535-2017大豆油
T/XMSSAL 057-2022 供厦食品 大豆油
T/HLHX 019-2022 黑龙江好粮油 大豆油
GB/T 1535-2017大豆油
下载
标签
会议
电气安全
花键
门窗
钢管
北京市
安全带
型钢
电力
t型槽
WH文化标准
机械
贵州省
紧固件
钢球
配电
电路
中心孔
垫圈
家具
食品添加剂
新疆维吾尔自治区
SL水利标准
甲醛