民用建筑电气设计标准2019版条文梳理-强电-聂科恒.pdf 约4.95MB(压缩后以实际为准),该资料所属行业范围建筑建设。
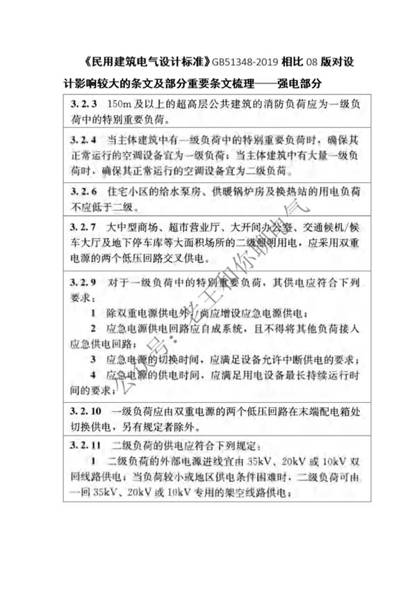
简要:《民用建筑电气设计标准》GB51348-2019 相比 08 版对设计影响较大的条文及部分重要条文梳理——强电部分……

民用建筑电气设计标准2019版条文梳理-强电-聂科恒.pdf 约4.95MB(压缩后以实际为准),该资料所属行业范围建筑建设。
简要:《民用建筑电气设计标准》GB51348-2019 相比 08 版对设计影响较大的条文及部分重要条文梳理——强电部分……

声明:资源收集自网络分享,所提供的电子版文档仅供学习参考,如侵犯您的权益,请联系我们处理。
不能下载?报告错误