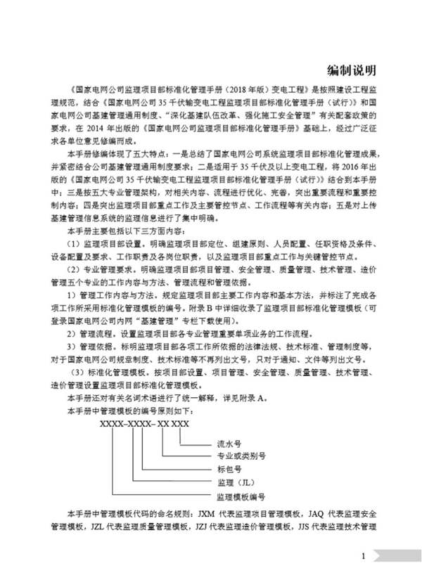
国家电网公司监理项目部标准化管理手册(2018 年版)变电工程.pdf 约1.21MB(压缩后以实际为准),该资料所属行业范围建筑建设。
简要:《国家电网公司监理项目部标准化管理手册(2018 年版)变电工程》是按照建设工程监理规范,结合《国家电网公司 35 千伏输变电工程监理项目部标准化管理手册(试行)》和国家电网公司基建管理通用制度、“深化基建队伍改革、强化施工安全管理”有关配套政策的要求,在 2014 年出版的《国家电网公司监理项目部标准化管理手册》基础上,经过广泛征求各单位意见修编而成, 本……
